2024—2025学年,广西英华国际职业学院深耕教学沃土,收获满园芬芳:教师赛场折桂、学子竞赛夺金、课题研究提速,多点突破奏响高质量发展强音。
突破一:教师赛课一等奖,同类院校居第一
这一年,我校新能源汽车教学团队斩获2025年广西职业院校教师教学技能大赛课堂教学比赛一等奖,同类院校中唯一获此殊荣!
本学年教师团队凭借扎实的专业功底与创新的教学设计,在广西区级赛事中狂揽11项大奖,一等奖1项、二等奖2项、三等奖8项。获奖领域涵盖广西职业院校教师教学技能大赛、“壮美广西”系列思政课以及思政课优秀教案等教学类奖项,全方位展现了我校教师队伍的教学实力与育人水平。

突破二:学生竞赛斩获双金!多领域展英华风采
这一年,我校在广西职业院校技能大赛(高职组)中斩获金奖2项,在教育部认可的84项比赛中,累计摘得国家级奖项25,自治区及奖项167项。其中国家级奖项一等奖4项、二等奖5项、三等奖16项。从艺术设计到信息技术,从职场英语到医疗健康,获奖赛事涵盖多个领域,学子们在国赛舞台上展现英华风采,用技能实力书写学生成长答卷。
这些奖项不仅是学生职业技能水平的有力证明,更成为他们叩开职业大门的“金钥匙”——通过竞赛积累的实战经验、团队协作与问题解决能力,助力学生快速适应岗位需求,为职业发展奠定坚实基础。

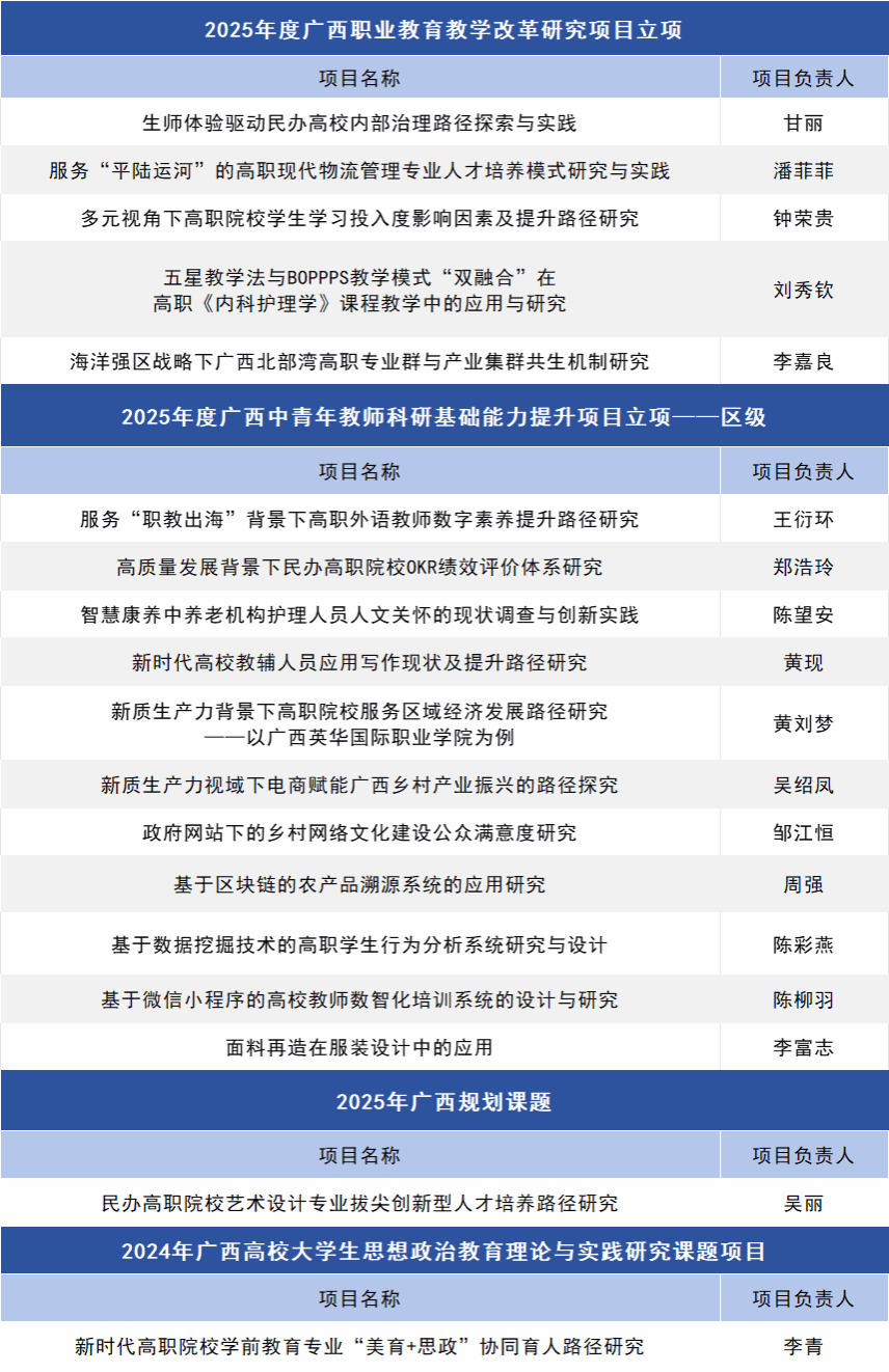
突破三:自治区级教改立项全通过,科研再提速!
这一年,我校科研工作实现质效双升,《广西职业教育教学改革研究项目》与《广西中青年教师科研基础能力提升项目》立项通过率达100% 。本学年共立项自治区级课题18项,其中《广西职业教育教学改革研究项目》立项5项、《广西中青年教师科研基础能力提升项目》立项11项、《广西教育科学规划课题》1项、《广西高校大学生思想政治教育理论与实践研究课题项目》1项。教师参与科研的热忱持续攀升,课题研究聚焦教学模式创新、区域产业人才培养、教育教学改革等关键问题,为学校教学质量提升提供了有力的理论支撑和实践指导。

从教育教学的深耕细作,到学科竞赛的屡获佳绩,再到科研创新的持续突破,2024-2025学年的每一份成果,都是学校践行“以学生为中心” 理念的生动注脚。未来,学校将持续聚焦内涵建设,始终以学生成长为核心,为学生的职业成就与人生幸福全力以赴,稳步朝着建设“最以学生为中心的百年大学” 这一愿景坚定前行。